Андрею Липкину
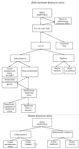
Обратите внимание на алгоритм существующей формулы цены, где в себестоимости заложена зарплата, отчисления от зарплаты в внебюджетные фонды.
В этом случае рабочих и служащих не интересует себестоимость продукции и как определяется цена. Эта формула отменяется!
А теперь обратите внимание на алгоритм формулы цены Ц = С + Д (дельта) и вы увидите, что из состава себестоимость выведен аппендицит ( расчёта зарплаты), а только заметите циферку 0.6 Так вот! зарплата рабочих и служащих переведена в раздел прибыль предприятия!!! Получив Дельту, предприятие перечисляет единый налог в бюджет и внебюджетные фонды в размере 49,58% эти средства распределяются автоматически на бюджеты местный, областной и общегосударственный. Эти средства должна контролировать власть и так, как механизм доступен каждому работнику, он в праве знать какая доля его средств остаётся в пенсионном фонде и может контролировать все денежные потоки. Экономика открытая!
На предприятие остаётся прибыль в размере 50,042%
О.42% - фонд науки. Но он остаётся на предприятие для оплаты труда учёных работающих на внедрения новых технологий, для снижения себестоимости.
50% делятся на оплату труда рабочих и служащих, резервный фонд из которого возмещаются кредиты, инвестиции и.т.д.
Как видите! Всё общество в праве контролировать все финансовые потоки и само у себя воровать не станет. Обмануть можно только себя, а не всех членов общества.
Не знаю, поймёте ли вы меня и согласитесь с этим механизмом, но это единственный механизм для создания справедливого общества. Но если общество до этого не созрело и хотят друг друга обманывать, тогда непонятно, как оно хочет существовать.
Система распределения создана автором НЭС (Фейгиным Юрием Григорьевичем) и включена в программный продукт.
Свидетельство о публикации №114010802969
Леонид Фейгин 08.01.2014 10:08 Заявить о нарушении
