От НЭП к НЭС Через общий интерес
(действующая экономическая модель)
Украинский вариант
2. Начисление НДС подлежащего уплате в бюджет
По формуле:
НДС=В-(В/1,2-НДС”) ,
где В - выручка от реализации продукции (товаров и услуг),
1,2 - коэффициент ставки НДС в размере 20% , 1,2 = (1+20/100),
НДС” – ранее уплаченный налог на добавленную стоимость “покупателем – производителем – продавцом” и не учтенный в сумме материальных затрат реализованной продукции,
В/1,2 – выручка без НДС полученного от покупателя,
Примечание:
НДС отражается на кредите бухгалтерского счета 68 (расчеты с бюджетом),
НДС” отражено на дебете бухгалтерского счета 68 (расчеты с бюджетом).
2.Определение суммы оставшейся после расчета с бюджетом по НДС
По формуле:
Сст + П + Асб. = В/1,2 ,
где Сст – себестоимость реализованной продукции, Ccт = (Смз – НДС”) +Фп ,
(Смз – НДС”) +Фп - Сумма материальных затрат минус уплаченный покупателем – продавцом НДС” плюс фонд потребления,
П - прибыль (убытки),
Асб. – акцизный сбор,
В/1,2 – выручка без НДС полученного от покупателя.
3. Начисление суммы акцизного сбора подлежащего уплате в бюджет
а) по формуле:
Асб. = (Аст/100)*(В/1,2) ,
где Асб. – акцизный сбор,
Аст - акцизная ставка,
100 - число,
В/1,2 - выручка без НДС полученного от покупателя.
Б) Асб. – декретный (устанавливается в виде фиксированной суммы на определенные виды товаров).
4. Определения базы для исчисления балансовой прибыли
по формуле:
БИБП = В/1,2 – Асб. ,
где БИБП – база исчисления балансовой прибыли.
Формула с обратного счета имеет вид
БИБП = Сст + БП ,
где Сст - себестоимость реализованной продукции,
БП - балансовая прибыль.
5. Определение балансовой прибыли:
по формуле:
БП = БИБП – Сст ,
где БП - балансовая прибыль,
БИБП - база исчисления балансовой прибыли,
Сст - себестоимость реализованной продукции.
6. Расчет себестоимости реализованной продукции.
По формуле:
Сст = Смз + Фп ,
где Сст - себестоимость реализованной продукции,
Смз - сумма материальных затрат на реализованную продукцию,
Фп - фонд потребления.
Примечание:
Материальные затраты – расходы средств связанные с приобретением продукции (товаров, услуг) от продавца.
Материальные затраты может понести только покупатель.
Чтобы понести материальные затраты необходимо иметь источник приобретения средств.
Источником приобретения средств может быть:
1. Творческий потенциал Человека.
2. Природные ресурсы вокруг Человека.
3. Заработанные средства.
4. Кредиты банков.
5. Инвестиции юридических и физических лиц.
6. Наследство.
7. Товарный кредит
8. Предварительная оплата от покупателя.
9. Дарственные средства.
10. Украденные средства.
11. Найденные средства.
12. Обязательства другой стороны (вексель)
13. Выигрыш.
14. И другие не указанные выше источники.
В сумме материальных затрат не учитываются затраты произведенные “покупателем – производителем” при приобретении сырья, материалов, оплаты услуг других юридических лиц в размере оплаченного налога на добавленную стоимость (НДС”), сумма которого отражается на дебет счета 68 (расчеты с бюджетом) так, как по законодательству налог на добавленную стоимость платит покупатель.
Практически уплаченный налог на добавленную стоимость возмещается после реализации вновь созданной продукции и учитывается на кредите счета 68, как показано в пункте 1 настоящей методики.
Этим действием на юридическое лицо давит пресс обязательств:.
Банку долг составляет сумму банковской маржи за использование заемных средств, которые юридическое лицо берет под большие проценты (банкам).
Инвесторам долг составляет сумму или долю средств из последующей прибыли за использование инвестиций.
Практически юридическое лицо за свой счет безвозмездно финансирует бюджет.
Фонд потребления составляют обязательства юридического лица в виде начисленной заработной платы рабочим и служащим в соответствии с КЗОТ Украины и обязательств зависящих от начисленной заработной платы.
Обязательства значительно завышают расходы по оплате труда на сумму прямо пропорциональную начисленной заработной платы умноженной на соответствующие ставки :
в пенсионный фонд 32%,
на социальное страхование 4%,
в фонд занятости 1,5%,
в фонд Чернобыля 5%.
Начисления производятся по формулам:
Фп=НЗП*1,425 ,
Пф= НЗП*32/100 ,
Соц.стр.=НЗП*4/100 ,
Фз=НЗП*1,5/100 ,
ФЧ=НЗП*5/100 ,
где Фп - фонд потребления,
НЗП - начисленная заработная плата,
1,425 - коэффициент начислений на начисленную заработную плату,
ПФ - пенсионный фонд,
Соц.стр - социальное страхование,
Фз - фонд занятости,
ФЧ - фонд Чернобыля.
Примечание: в общем понятии отчисления в фонд занятости отменены и ставка социального страхования составляет 5,5%, однако из 5,5% отчислений на социальное страхование 4% предназначены для социального страхования, а 1,5% выделяется в фонд занятости (такой тип социального страхования).
Эти изменения не влияют на общую сумму начислений в государственные бюджетные и внебюджетные фонды.
Общая суммарная ставка начислений на начисленную заработную плату составляет 42,5% на НЗП.
Начисленная заработная плата включает ряд начислений на начисленную заработную плату подлежащих удержанию из НЗП и заработную плату подлежащую выплате рабочим и служащим.
Заработная плата подлежащая выплате составляет разницу между начисленной заработной платой и удержанием.
Коэффициент начислений на НЗП рассчитывается по формуле:
Кн = 1+42,5/100 =1,425 ,
где Кн - повышающий коэффициент начислений,
1 - число,
42,5/100 –общая ставка начислений на начисленную заработную плату разделенная число 100.
Начисления на заработную плату значительно увеличивают расходы юридического лица, входят в состав материальных затрат на производство.
В данном примере специально выделен блок фонд потребления, чтобы наглядней показать расходы связанные с возмещением трудовых затрат.
В обязанность юридического лица входит начисление и оплата труда рабочих и служащих в зависимости от результатов их труда.
Удержание из начисленной заработной платы отчислений в пенсионный фонд по ставке 1% на начисленную заработную плату, обязательного страхования на случай вынужденной безработицы по ставке 0,5% на начисленную заработную плату и подоходного налога по ставкам зависящим от суммарного количества минимальных заработных плат в порядке определенным в декрете КМУ.
В соответствии с КЗОТ труд рабочих и служащих должен быть оплачен в размерах не ниже установленного государством минимума.
Удержания производятся по формулам:
Пф = НЗП*1/100 ,
Фз = НЗП*0,5/100 ,
п/н=(НЗП – мин.з/п)*н/100 ,
где п/н - подоходный налог,
НЗП - начисленная заработная плата,
мин. з/п – минимальная заработная плата,
н - ставка подоходного налога зависящая от размеров минимальных заработных плат включенных в начисленную заработную плат на каждого рабочего и служащего (удерживается индивидуально с каждого работника).
После начислений на начисленную заработную плату и удержаний на всех рабочих и служащих в пенсионный фонд и в фонд занятости выплачивается заработная плата по ведомости или по расходным ордерам с удержанием индивидуально начисленного подоходного налога.
Таким образом, в случае выплаты заработной платы до реализации продукции произведенной рабочими и служащими юридическое лицо второй раз попадает под пресс обязательств кредиторам и инвесторам.
Беря деньги для расчетов связанных с заработной платой рабочим и служащим, под проценты банкам и обязательства перед инвесторами в распределении чистой прибыли, юридическое лицо финансирует за свой счет рабочих и служащих, пенсионеров, бюджет и государственные внебюджетные фонды, не являясь единственным потребителем продукции произведенной под его началом.
В случае не выполненных обязательств до реализации продукции связанных с условным начислением заработной платы и зависящими от НЗП начислениями в бюджет и государственные внебюджетные фонды юридическое лицо значительно завышает себестоимость продукции без учета спроса и возможностей покупателей.
В виду отсутствия фактических расходов и прерывания потока оборота финансовых средств покупательская способность населения снижается, и реализация продукции на внутреннем рынке затрудняется.
Обратная сторона: не полностью реализованная продукция в виду отсутствия денег у населения, задолженность по обязательствам, дополнительные расходы связанные с хранением не реализованной продукции, штрафы и пеня.
7. Определение балансовой прибыли (убытка)
по формуле:
БП=БИБП – Сст ,
где БП - балансовая прибыль,
БИБП – база исчисления балансовой прибыли,
Сст - себестоимость реализованной продукции.
В случае положительного результата балансовая прибыль подлежит налогообложению по ставке 30%.
8. Определение налога на прибыль от реализованной продукции
по формуле:
Нп = БП*30/100 ,
где Нп - налог на прибыль,
БП - балансовая прибыль,
30/100 – процентная ставка, деленная на число 100.
9. Определение чистой прибыли юридического лица
по формуле:
ЧП = БП – Нп ,
где ЧП – чистая прибыль,
БП – балансовая прибыль,
Нп – налог на прибыль.
Составил:
Автор новой экономической системы( НЭС)
Руководитель научно-инженерного центра
по реформированию экономики Автономной
Республики Крым
Академический советник Крымского отделения
инженерной академии Украины Ю.Г.Фейгин.
Методика распределения выручки
(новая экономическая система)
Украинский вариант
1. Расчет себестоимости реализованной продукции.
по формуле:
Сст = Смз + Ст ,
где Сст - себестоимость реализованной продукции,
Смз - сумма материальных затрат на реализованную продукцию,
Ст - сумма тарифных ставок за отработанное время включенных в себестоимость реализованной продукции.
Во-первых, необходимо определить сумму материальных затрат предприятия на выпуск определенного вида продукции, работ или услуг.
Сумма материальных затрат складывается из многих факторов, связанных с приобретением сырья, материалов, комплектующих, полуфабрикатов и других товаров, которые потом в процессе производства превращаются в конечный товарный продукт предприятия - производителя.
Кроме этого, надо определить расходы на энергоносители, содержание основных средств производства (амортизационные отчисления), транспортные, командировочные расходы, плату за землю и многие другие платежи предприятия, отнесенные на производство готовой товарной продукции.
Основным документом на предприятии по расчету затрат на единицу готовой продукции является калькуляция, за составление которой несет ответственность администрация предприятия. Калькуляция не имеет определенной стандартной формы, утвержденной Госкомстатом, однако в этой форме должны быть учтены все затраты предприятия на определенный вид продукции.
В сумме материальных затрат учитываются затраты произведенные “покупателем - производителем” при приобретении сырья, материалов, оплаты услуг других юридических лиц в полном размере.
Практически уплаченный до 1999года и ранее не возмещенный “налог на добавленную стоимость” в предыдущей интерпретации возмещается по мере реализации продукции и учитывается на кредите счета 68/8 и дебете счета 46.
Этим действием юридическое лицо имеет возможность вернуть долг:
Кредиторам в пределах полученного кредита и истраченного на приобретение сырья, материалов, расчетов с другими юридическими лицами за оказанные услуги, оплата которых производилась с учетом предварительных платежей в бюджет
Инвесторам в пределах полученных инвестиций и истраченных на приобретение сырья, материалов, расчетов с другими юридическими лицами за оказанные услуги, оплата которых производилась с учетом предварительных платежей в бюджет.
Практически юридическое лицо может рассчитаться с кредиторами и инвесторами по ранее взятым обязательствам в предела полученных сумм.
Вторым моментом в определении себестоимости товарной продукции является определение тарифной части зарплаты, которая по условиям НЭС включена в себестоимость.
В себестоимость единицы продукции наряду с материальными затратами включается сумма тарифных ставок, предусмотренных ранее постановлением Кабинета министров Украины от 2 февраля 1993г. №74 (“Единых тарифных условиях оплаты труда рабочих и служащих по общим (сквозным) профессиям и должностям”(таблица №1 приложения) при условии, что размер тарифной ставки (оклада) первого разряда определяется на уровне 0,6 гривны за месяц.
Примечание: Выплата заработной платы не ниже установленного государством минимума (смотри КЗОТ Украины, глава 7 “Заработная плата”) не учтенной в себестоимости предусмотрена в сумме прибылей, полученных в результате реализации продукции предприятия (юридических и физических лиц) условия оговариваются в контракте между работодателем и исполнителями.
Необходимо учесть тот контингент работников, который непосредственно или косвенно участвовал в производстве этой продукции, и учесть время, затраченное этими работниками для подготовки производства и выпуска продукции, осуществления работ или услуг.
Зная из табеля учета рабочего времени время фактически отработанное каждым из работников предприятия, и квалификацию (тарифную почасовую ставку согласно установленному разряду) каждого работника, получаем суммарный тариф предприятия на всю партию выпущенной и реализованной продукции.
Если реализована только часть выпущенной продукции, то в тарифную часть включается доля общего тарифа, пропорциональная реализованной продукции в отношении выпущенной.
Примечания: 1.Неоплаченные на момент реализации обязательства по платежам в себестоимости не учитываются, если они не оформлены как инвестиции;
2 Администрация учитывает в себестоимости продукции выплаченную рабочим и служащим основную заработную плату (сумму тарифов), а также может авансировать рабочих и служащих в пределах их дополнительной заработной платы, но не учитывать авансы в себестоимости реализованной продукции, а удерживать из дополнительной заработной платы после ее начисления.
2. Определение добавленной стоимости
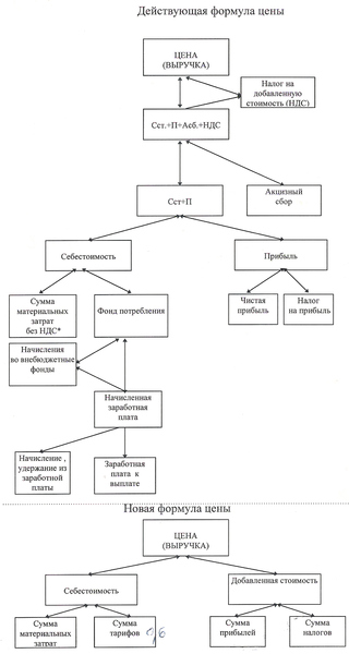
Добавленную стоимость составляют средства, полученные юридическими и физическими лицами от реализации товаров, выполненных работ и оказанных услуг в виде разницы между выручкой и себестоимостью. (см. Рис.1)
Определяем добавленную стоимость, полученную предприятием в результате реализации.
По формуле:
Дст = В - Сст ,
где Дст - добавленная стоимость,
В - выручка от реализации продукции,
Сст - себестоимость реализованной продукции.
3. Определение объекта налогообложения
Объектом налогообложения юридических и физических лиц является добавленная стоимость, полученная юридическими и физическими лицами в результате реализации товаров, выполненных работ и оказанных услуг
4. Ставки и базы налогообложения
Плательщики уплачивают налог на добавленную стоимость по ставке 49.58%.
Ставка налога на добавленную стоимость в новой интерпретации включает НДС по старой интерпретации по ставке 20% налог на прибыль по ставке 30% подоходный налог по средней ставке 5,58% и составляет общую сумму налогов на добавленную стоимость в новых экономических условиях по ставке 49,58%.
Базой налогообложения является добавленная стоимость (дельта).
Сумма налогов (налог на добавленную стоимость), которая составляет 49,58% добавленной стоимости, раскладывается в свою очередь на бюджетные и внебюджетные отчисления (пенсионное обеспечение, социальное страхование, Фонд Чернобыля (медицинское страхование), обеспечение занятости населения).
Налог на добавленную стоимость включает в себя сумму налогов и отчислений и является базой налоговых отчислений в бюджет, в пенсионный фонд, на социальное страхование, в фонд занятости, в фонд Чернобыля.
Примечание: в случае изменений действующих ставок начислений в перечисленные фонды, или в связи с их отменой временно или постоянно, или с введением новых государственных платежей общая ставка налога на добавленную стоимость не изменится, а изменится доля средств выше перечисленных фондов и бюджета.
В случае ликвидации всех или части фондов доля ликвидированных фондов увеличит бюджетные поступления.
Дополнительно предусмотрен косвенный налог, учитывающий в базе с налогом на добавленную стоимость в виде акциза, полученный предприятием в случае реализации им подакцизного товара.
5. Сумма налогов (с учетом акциза)
Базой для исчисления акцизного сбора является налог на добавленную стоимость(сумма налогов) и Базой отчисления акцизного сбора является сумма прибылей.
В бюджет и отчислений в государственные внебюджетные фонды на подакцизные товары
начисляется с учетом суммы налога на добавленную стоимость умноженной на коэффициент ставок акцизов на отдельные товары народного потребления.
по формуле:
Сн\ = (Дст * 49,58/100) * Ка
где, Сн\ - сумма налогов и отчислений в бюджет и государственные внебюджетные фонды
Дст - добавленная стоимость (дельта) после реализации продукции
49,58 - ставка налога на добавленную стоимость в новой интерпретации именно на добавленную стоимость
100 - число
Дст*49,58/100 - сумма налогов без учета акцизного сбора
Ка - коэффициент акциза
6. Рассчитываем коэффициент акциза
По формуле:
Ка = 1 + Аст / 100
где, Ка - коэффициент акциза
1 - число
Аст - акцизная ставка
7. Рассчитываем акцизный сбор
по формуле:
Асб = Сн\ - Сн
где, Асб - акцизный сбор
Сн\ - сумма налогов включая акцизный сбор
Сн - сумма налогов без акцизного сбора
Акцизный сбор и разница между налогом на добавленную стоимость и отчислениями в государственные внебюджетные фонды поступают в местный, республиканский (областной) и государственный бюджет (доли средств определяются отдельными соглашениями).
8. Расчет суммы налогов без учета акцизного сбора
по формуле:
Сн = Дст * 49,58 / 100 ,
где Сн - сумма налогов без акцизного сбора,
Дст - добавленная стоимость от реализации продукции,
49,58 - ставка налога на добавленную стоимость (в новой интерпретации),
100 - число,
9. Определение суммы прибылей, ставок и базы исчисления и отчисления средств
в государственные внебюджетные фонды.
Сумма прибылей - часть добавленной стоимости, остающаяся, после уплаты суммы налогов, включая и акцизный сбор.
Сумма прибылей остается в полном распоряжении предприятия (юридических и физических лиц) и представляет заработную плату рабочих и служащих, работодателей, инвесторов, ученых, акционеров и других (подоходный налог и другие сборы из заработной платы исключены).
Примечание: ни кто не имеет права посягать на заработанные средства.
Заработанные средства позволяют физическому лицу получить свою долю потребительской корзины и распоряжаться своей собственностью самостоятельно (потреблять, дарить, давать менять, терять, прятать, и т.д.).
Переданные кому либо средства могут быть востребованы в любое время и должны быть возвращены за исключением средств оплаченных за товары и оказанные услуги или предусмотренной законом официальной передачи в другие руки.
.
Сумма прибылей рассчитывается по формуле:
Сп = Дст - Сн\ ,
где, Сп - сумма прибылей (дополнительная заработная плата рабочих и служащих, резервный фонд, авторский гонорар)
Дст - добавленная стоимость от реализации продукции
Сн\ - сумма налогов, включая акцизный сбор
11. Расчет доли заработной платы рабочих и служащих и резервного фонда
Юридическое лицо самостоятельно определяет форму и методику распределения заработанных средств (дополнительной заработной платы и резервного фонда).
Примечание: предлагается апробированная на практике методика распределения.
Другие методы распределения могут создавать конфликты.
1. Одна из прогрессивных форм оплаты труда - повременно-премиальная (см. КЗОТ Украины, глава 7 “Заработная плата”, статья 96
.
Система распределения
Фонд заработной платы =сумма тарифов + сумма прибылей
Эта форма оплаты поощряет рабочих и служащих быть на рабочем месте и в то же время стимулирует работников иметь завершенные конечные результаты работы предприятия.
В практике возможны и иные формы оплаты труда.
2. .Потенциальные средние возможности рабочего коллектива или конкретного работника соответствуют сумме тарифов, поделенных на количество работников (кол-во участников).
Тариф средний = сумма тарифов/количество участников
3. Если в основе заработной платы рабочих и служащих учесть средний тариф коллектива за отработанное время, то и условное задание на каждого работника коллектива одинаково независимо от возможностей.
Задание условное = задание коллектива/количество участников
4. С учетом коэффициента трудового участия (КТУ) исключается уравнительная оплата труда.
КТУ = фактическое выполнение задания/задание условное
5. Исходя из того, какая доля суммы прибылей распределяется между той или иной категорией заинтересованных лиц, или иначе дополнительная заработная плата определяется премия каждому заинтересованному лицу, принимавшему прямое или косвенное участие в производстве и реализации товаров, работ и услуг.
Премия = (сумма прибылей/количество участников)*КТУ
6. Общая заработная плата каждого работника зависит от средней квалификации коллектива, дополнительной заработной платы всего коллектива и от личного, конкретного вклада каждого.
Заработная плата = тариф средний + премия
12. Расчет резервного фонда
Резервный фонд рассчитывается по формуле:
Резервный фонд = Сп -Аф - Дз/п ,
где Резервный фонд - доля средств работодателя (распределяются по его усмотрению);
Из резервного фонда выплачиваются: проценты за кредиты, доли инвесторов и акционеров, другие непредусмотренные платежи.
Примечание:
1. Седства могут быть направлены на расширенное воспроизводство в виде инвестиций с последующим возвратом через амортизацию основных фондов и средств производства.
2. Средства работодателя защищены законом.
Сп - сумма прибылей,
Аф - Авторский гонорар,
Дз/п - дополнительная заработная плата рабочих и служащих,
13. Ставки, базы и порядок отчислений в государственные внебюджетные фонды
Ставки отчислений составляют:
пенсионный фонд - 33% ,
фонд социального страхования - 5,5% ,
фонд Чернобыля - 5% ,
фонд занятости - 0,5% .
Базой для исчисления платы в государственные внебюджетные фонды (Пенсионный фонд, Фонд социального страхования, фонд Чернобыля) является сумма прибылей, остающаяся в полном распоряжении юридических и физических лиц предприятия (организации, учреждения) после уплаты налогов.
Отчисления в государственные внебюджетные фонды входят в общую сумму налога на добавленную стоимость.
Расчет производится по формулам:
Пф = Сп * 33 / 100 ,
соц.стр. = Сп *5,5 / 100 ,
ФЗ = Сп * 0,5 / 100 ,
ФЧ = Сп * 5 / 100 ,
где Пф - пенсионный фонд,
соц.стр.- социальное страхование,
Фз - фонд занятости,
ФЧ - фонд Чернобыля,
Сп - сумма прибылей,
33 - ставка начислений в пенсионный фонд,
5,5 - ставка начислений на социальное страхование,
0,5 - ставка начислений в фонд занятости,
5 - ставка начислений в фонд Чернобыля,
100 - число.
14. Расчет суммы отчислений в бюджет
Отчисления в бюджет составляют разницу между суммой налогов, акцизным сбором и отчислениями во внебюджетные фонды
по формуле:
Об = Сн\- Асб- Пф - соц.стр.с - ФЗ - ФЧ ,
где Об - отчисления доли средств в бюджет,
Сн\ - Сумма налогов с учетом акцизного сбора,
Асб - акцизный сбор,
Пф - отчисления доли средств в пенсионный фонд,
соц.стр.- отчисления доли средств на социальное страхование,
Фз - отчисления доли средств в фонд занятости,
ФЧ - отчисления доли средств в фонд Чернобыля (медицинское страхование).
На этом расчет по финансовым показателям завершен.
Определены все виды платежей в бюджет (включая акцизный сбор) и в внебюджетные фонды.
Свидетельство о публикации №113110202017
Кудрявый Питон 2 06.02.2014 13:35 Заявить о нарушении
042% - фонд науки. Так, что всё легко контролируется и не понадобиться большой штат проверяющих. Экономика прозрачная и создана для удовлетворения потребностей человека. НЭС раскрепощает рабочих и служащих и воспитывает человека труда быть хозяином своего предприятия, страны, государства.
Леонид Фейгин 06.02.2014 17:34 Заявить о нарушении
