Каково же соотношение между правой и левой частями схемы. Мне представляется, что соотношение это равняется числу Ф «фи» = 1,618… или, так называемому, «золотому сечению» (золотая пропорция).
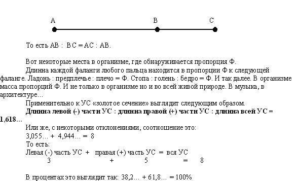
Термин "золотое сечение" ввёл Леонардо да Винчи. Золотое сечение – это деление отрезка АС на две части таким образом, что большая его часть АВ относится к меньшей ВС так, как весь отрезок АС относится к больше части АВ.
(См рис 8)
Насколько мои предположения верны, покажет время. Ну, или не покажет.
Мы используем файлы cookie для улучшения работы сайта. Оставаясь на сайте, вы соглашаетесь с условиями использования файлов cookies. Чтобы ознакомиться с Политикой обработки персональных данных и файлов cookie, нажмите здесь.