Идеологическая программа
Давайте рассмотрим Ваше мнение:
"В идее НЭС, которую предлагают т.т. Фейгин Л.Г. и Фейгин Ю.Г. лежит не общество-образующая СИСТЕМА коммунистической формации (ЭЗДФ), а только её часть ? СИСТЕМА распределения и присвоения результатов труда человека, причём в рамках Закона Капитала, в условиях частной собственности (Чс). Поэтому, например, идея о выводе зарплаты из себестоимости и введения её в прибыль, сомнительна. Ведь если нет прибыли, а, напротив, предприятие убыточно? Что тогда делать трудящемуся? Он превратится в раба. При социализме советского типа было много необходимо-убыточных предприятий (это, конечно недостаток советского хоз.механизма), но все трудящиеся получали зарплату именно потому, что она входила в состав себестоимости. Причём снижение себестоимости достигалось с помощью повышения производительности труда, а не с помощью вывода зарплаты из её формата. Новая политика цен, предусмотренная Законом Благосостояния, учитывает закон стоимости Маркса. В соответствии с ним, при повышении производительной силы труда увеличивается количество произведенных единиц товара; себестоимость их производства снижается, а общая прибыль увеличивается. Цена товара при этом может снижаться или оставаться стабильной."
Вы верно заметили, что в НЭС только часть экономической системы. Идея коммунистической формации, нами не рассматривается, но предпосылки к построению СОЦИАЛИЗМА и в конечном счёте переход к Коммунизму мы не отрицаем. Это дело - ВРЕМЕНИ!
Сегодня ещё нет полного понимания у народа: ЧТО ТАКОЕ КОММУНИЗМ? Об этом много говорят и предлагают механизмы коммунистической формации и мы не против этого направления.
Теперь затрону тему вывода зарплаты рабочих и служащих из состава СЕБЕСТОИМОСТЬ!
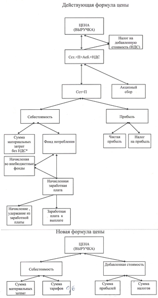
Заметьте, что автор НЭС (Фейгин Юрий Григорьевич) в составе себестоимость товаров работ и услуг оставил минимальную тарифную ставку используя формулу : Тариф средний + Премия. Что это значит? Если работники предприятия не в состоянии производить продукцию, то конечно они получат свой минимальный тариф. Но мы прекрасно понимаем, что за этот минимальный тариф народ не проживёт и ему необходимо работать с полной отдачей, стремиться к увеличению качественной необходимой продукции. Всё это учитывается при применении системы распределения, которая заложена в программу. Но если Вы не согласитесь с моим мнением и захотите оставить формулу цены применяемую в СССР или сегодня в мире, против которой мы предлагаем формулу цены: Ц = С + Д ! то ни о каком социализме речи быть не может. В составе себестоимость сегодня заложены все отчисления из зарплаты. А это и ПЕНСИОННОЕ обеспечение и отчисления на медицинское страхование и ещё много всякого мусора в виде отчуждения.
Нет! Должно быть так: Себестоимость за счёт вывода всего отчуждения и основной зарплаты освобождаем до минимума, а все отчуждения уже с аккумулированы в едином налоге в размере 49,58% от добавленной стоимости. Эта цифра расчётная и её можно только, постепенно
законодательно снижать. Предприятия в убытке не должны работать, их лучше не открывать, а сначала подумать, что необходимо обществу,
в каком количестве и произвести необходимые расчёты. От добавленной стоимости зависит не только благополучие данных работников, а благополучие всех членов ОБЩЕСТВА! Вникайте в идею НЭС и заметите, что НЭС не только финансовый механизм, а ИДЕОЛОГИЧЕСКАЯ ПРОГРАММА СОЗДАНИЯ ИМЕННО СОЦИАЛИСТИЧЕСКОГО МЕТОДА УПРАВЛЕНИЯ ГОСУДАРСТВОМ!
Вам большое спасибо за Ваши прекрасные рассуждения и понимания сути НЭС.
С Уважением, Леонид Григорьевич Фейгин
Свидетельство о публикации №111091002986
Варуб 10.09.2011 19:30 Заявить о нарушении
То значит ничего не знать!
Ну, ладно! Расскажите о себе
О,как мне интересно где,
Вы замечаете подвох?
И чем проект такой Вам плох?
Рубцов Валерий, успокойтесь!
Хотя бы Бога Вы побойтесь!
Где Капитал и где здесь Труд,
Ведь ясно,что всё просто тут!
Кто Вы? и что у Вас?
Откуда знаете Вы - НАС?
Надеюсь получить ответ!
Возможно ничего и нет!
С Уважением, Леонид Фейгин
Леонид Фейгин 10.09.2011 21:03 Заявить о нарушении
