Заводы строят люди...

Aleksander8 писал(а):

Извините, всё это вторично. Это будет попытка залатать дыры всё в той же хрематистике. Или что-то недалеко ушедшее от теории М.Фридмана.
По крайней мере, система налогообложения вопрос важный, но не главный. Налогообложение медиатор, а не цель.
Налогообложение не построит новых заводов, имеющих в своём арсенале передовые технологии. Технологии всё-равно будут стремиться к упрощению для получения максимальной прибыли. Если снизить налоговый пресс с производителя, не факт, что производитель рванёт модернизировать своё производство.
Александр!
Заводы строят люди, которые должны получать деньги за свой труд в должной мере и при этом отчислять часть денег в виде отчуждения. Что происходит на самом деле? В стране процветает теневая экономика и конечно так бюджет и внебюджетные фонды тяжело сформировать. Благо, что в России нефть и газ есть и правительство закрывает дыры (пока).
Упадёт цена на нефть и все схватятся за голову. С существующей налоговой системой и с губительными условиями в коммерческих банках никогда не сможем поднять экономику до уровня позволяющего жить по справедливости. Необходимо открывать творческий потенциал человека труда. А как этого добиться? НЭС - это позволяет делать. Кому сегодня нужны электростанции работающие на атоме? Япония уже показала миру результат. Чернобыль так - же. Теория Фейгина заключается в том, что рабочие и служащие выведены из состава себестоимость и получают зарплату из прибыли. А это значит, что всё общество заинтересовано в увеличении прироста и уменьшения состава себестоимости. Раскрепощение масс позволит решить вопросы с раскрепощением разума человека, а это значит созданием всех условий для улучшения благосостояния народа. А сегодня идёт грабёж народа и все закрывают глаза. Как построить заводы, фабрики, электростанции знают все, но говорят денег не хватает. Не в количестве денег проблема, а в головах наших руководителей. Денежную массу нет необходимости увеличивать, а нужно укреплять копейку и снижать цены на товары работы и услуги.
А понимаю вас Александр!
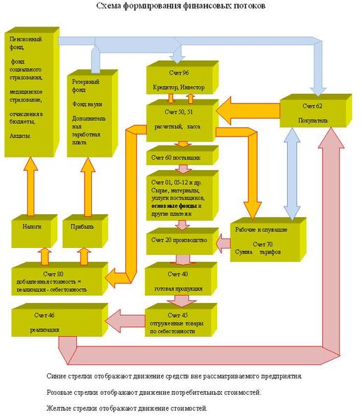
Вы хотите спросить, где деньги взять министру финансов (Фейгину Юрию Григорьевичу). Так он уже не однократно показывает механизм формирования финансовых потоков и контроль за за всеми деньгами пущенными в оборот.
Работая с этим механизмом мы можем реально определить всё, что связано с экономикой. А это строительство заводов фабрик и.т.д. Это количество денежной массы. Это формирование местного бюджета и государственного. Это формирование внебюджетных фондов и решения вопроса с пенсиями. НЭС - это идеология! Но эта идеология сегодня не востребована и поэтому все (кроме олигархов) живут, как могут. Если всё это устраивает общество, то НЭС сегодня не нужна, а если есть проблемы, то мы готовы помочь обществу и совместно решать (механизм есть, он апробирован.)
Президент России на днях сказал:"ВОПРОС С ОТЧЁТНОСТЬ НЕ РЕШЁН"
Юрий Григорьевич его решил. Отчетность предприятия на одном листе.
Что ещё нужно решать? Наверное пора обратить внимание на методику НЭС и применить её сначала экспериментально в одной из отраслей (с учётом специфики), в дальнейшем этот опыт распространять по всей стране. А вы что хотите? Завтра проснуться и увидеть, что Мир перевернулся! Так не бывает, это трудная но выполнимая задача на протяжении не одного десятилетия. Изменить психологию и менталитет людей не просто. Воровали и будут воровать, если увидят лазейку. Так вот НЭС пытается закрыть эту лазейку.Каким методом? ОТКРЫТАЯ, СВЕТЛАЯ ЭКОНОМИКА.
Партия СПРАВЕДЛИВАЯ РОССИЯ:
"Безусловно, только партия социал-демократической направленности СПРАВЕДЛИВАЯ РОССИЯ - сможет продвинуть этот Ваш замечательный проект Закона РФ.
Приезжайте в Центральный офис СР на Рубинштейна 20 - после 2 часов в любой будний день. Метро Владимирская. Вас там встретят и примут должным образом. Или у себя в районе проживания - в районном офисе СР"

А от КПРФ я такого ответа за 6 лет не получал. Как это понимать?

С Уважением, Леонид Фейгин





 

С Уважением, Леонид Фейгин


Рецензии